利害關係人專區
環球晶圓重視利害關係人的意見,積極與利害關係人溝通議合以掌握重大永續議題,並納入企業永續發展之願景與目標。環球晶圓每年依據重大性原則進行分析,依據產業特性,參考最新版 GRI 準則 (GRI Standards)、永續會計準則(SASB) 與國內外永續相關指引與ESG評鑑指標,並依照本公司營運活動及商業關係,鑑別利害關係人並蒐集利害關係人關注之議題。
為確保各項重大性議題之落實及目標達成情形,環球晶圓企業永續發展委員會每年定期討論治理、社會及環境面向之重大議題討論、各單位目標達成情形及未來計畫擬定,並彙整相關執行成果、與利害關係人議合情形等事項,每年呈送董事會報告。2024 年度各利害關係人溝通情形於 2025 年 5 月 6 日向董事會報告。
利害關係人議合與溝通情形
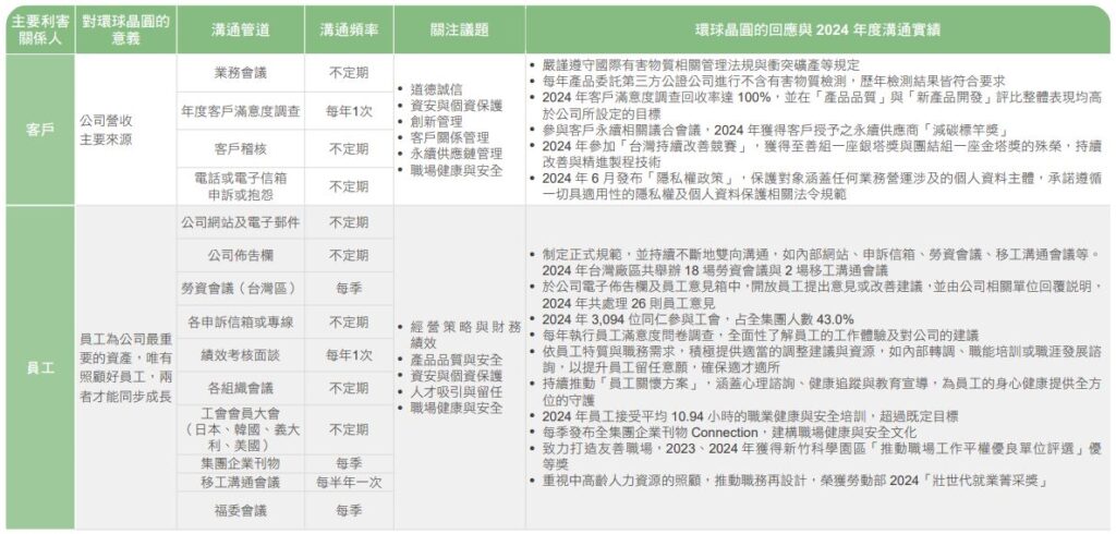
環球晶圓透過多元的溝通管道,持續與本公司關係密切之利害關係人 ( 客戶、員工 / 工會、股東 / 投資人、供應商 / 承攬商、政府機構、媒體、社區 / 非營利組織 )持續溝通。我們主動於官方網站、年報、永續報告書、媒體等公開平台揭露相關永續資訊,說明環球晶圓在永續管理的進展與回應。最近年度各類別利害關係人溝通情形與報告內容如下:
重大主題之鑑別與分析
為確認各項永續議題對本公司之衝擊程度,環球晶圓透過發放永續議題衝擊度評估調查問卷給內部高階主管,進行對企業營運衝擊程度及風險評估之影響分析,以確認各項永續議題之實際/潛在的正面及負面衝擊發生可能性及衝擊程度。同時環球晶圓也透過發放永續議題關注度問卷給重要利害關係人,蒐集利害關係人對於企業永續議題的關注程度,藉由鑑別重大永續主題作為編製年度永續報告書之指引,並根據重大性分析結果連結公司永續目標與策略,規劃及分配資源投入公司的永續實務作為。
重大議題矩陣
利害關係人議合與分析 (利害關係人之鑑別、溝通與回應及重大永續議題管理)
與各利害關係人溝通情形每年度向董事會呈報(2024年度溝通情形已於2025年5月6日董事會呈報)
文件名稱
下載
本公司致力追求與利害關係人維持良好的互動關係,期能透過暢通及有效的多向溝通管道,以維護利害關係人之權益。
投資人關係&企業永續
本公司設有發言人、股務主管聯絡窗口,並在網站上建立業務人員、投資人關係之聯絡電話與郵件信箱,充分揭露公司財務業務及以及法人說明會之資料,以保障投資人權益。
聯絡方式
- 發言人:彭欣瑜 董事長特別助理
- 電話:886-3-577-2255#2331
- 代理發言人:何禧樂 行銷處協理
- 電話:886-3-578-3131#1772
- E-Mail:GWCIR@sas-globalwafers.com
客戶政策
本公司嚴格自我要求,堅持優良品質水準,了解客戶需求,提供穩定的高品質產品,全力達成允諾事項,以維持優質的長久合作關係。
聯絡方式
供應商關係
聯絡方式
員工福利
本公司一向以誠信對待員工,著重合理化、人性化的管理,建立順暢之溝通管道,維持勞資雙方良好關係,並依勞基法保障員工合法權益。同時,透過公司各項福利制度及教育訓練制度與員工建立起互信互賴之良好關係。
聯絡方式
不正舉發
本公司高度重視自身之法規遵循,已依據本公司道德行為準則第十條及誠信經營守則第二十三條之規定訂定「檢舉非法與不道德或不誠信行為要件之處理辦法」,任何利害關係人發現不正行為時,可向本公司設立之電話或電子信箱進行舉報。為充分處理不正行為,本公司在處理舉報案件時可能會向舉報人請求姓名與聯絡方式,但舉報人亦得要求保持匿名舉報。在法令允許的限度內,本公司將以最嚴格方式保持舉報內容之機密性。本公司受理舉報案件,如經調查發現重大違規情事或公司有受重大損害之虞時,將立即作成報告通知獨立董事或各審計委員,並得視重要性提供檢舉人適當的獎酬。
檢舉方式
社區/NGO/NPO
本公司與社區/NGO/NPO建立良好的夥伴關係,結合雙方資源與優勢,將投放的資源用得其所,為人群創造更多正面影響。
聯絡方式
- 聯絡人:環球晶圓投資人信箱
- 電話:886-3-577-2255
- E-Mail:GWCIR@sas-globalwafers.com